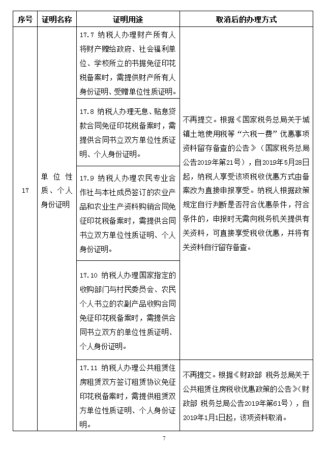
日前,国家税务总局公布取消25项税务证明事项,包括旧房转为改造安置住房的证明材料,改造安置住房、公共租赁住房证明等。
取消的税务证明事项目录
———— / END / ————
上一篇:你了解REITs的价值和意义吗
下一篇:1-7月全国房地产开发投资同比增长10.6% 业内:房企“融资”持续拧紧